#include "ns3/core-module.h"#include "ns3/mobility-module.h"
Include dependency graph for bonnmotion-ns2-example.cc:Go to the source code of this file.
Functions | |
| int | main (int argc, char *argv[]) |
| void | showPosition (Ptr< Node > node, double deltaTime) |
| int main | ( | int | argc, |
| char * | argv[] | ||
| ) |
Definition at line 62 of file bonnmotion-ns2-example.cc.
References ns3::CommandLine::AddValue(), ns3::Simulator::Destroy(), ns3::CommandLine::Parse(), ns3::Simulator::Run(), ns3::Simulator::Schedule(), ns3::Seconds(), showPosition(), and ns3::Simulator::Stop().
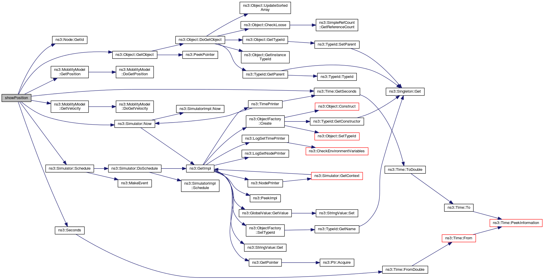
Here is the call graph for this function:Definition at line 48 of file bonnmotion-ns2-example.cc.
References ns3::Node::GetId(), ns3::Object::GetObject(), ns3::MobilityModel::GetPosition(), ns3::Time::GetSeconds(), ns3::MobilityModel::GetVelocity(), ns3::Simulator::Now(), ns3::Simulator::Schedule(), ns3::Seconds(), ns3::Vector3D::x, ns3::Vector3D::y, and ns3::Vector3D::z.
Referenced by main().
Here is the call graph for this function:
Here is the caller graph for this function: