A Discrete-Event Network Simulator
API
 All Classes Namespaces Files Functions Variables Typedefs Enumerations Enumerator Properties Friends Macros Groups Pages
int64x64.h File Reference
#include "ns3/core-config.h"
#include <iostream>
+ Include dependency graph for int64x64.h:
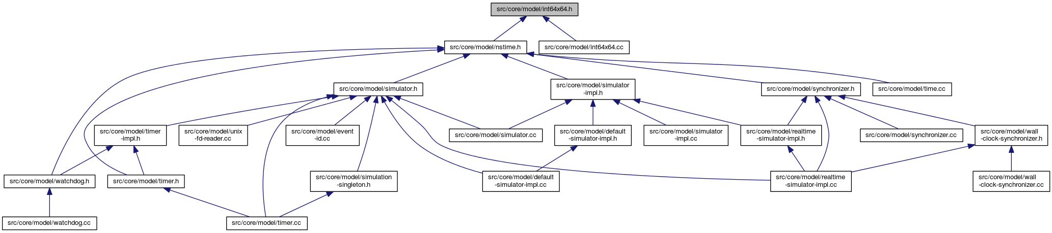
+ This graph shows which files directly or indirectly include this file:

Go to the source code of this file.

Namespaces

 ns3
 Every class exported by the ns3 library is enclosed in the ns3 namespace.
 

Macros

#define INT64X64_OP_ARITH(op)
 
#define INT64X64_OP_ARITH_TYPE(op, type)
 
#define INT64X64_OP_CMP(op)
 
#define INT64X64_OP_CMP_TYPE(op, type)
 

Functions

int64x64_t ns3::Abs (const int64x64_t &value)
 
int64x64_t ns3::Max (const int64x64_t &a, const int64x64_t &b)
 
int64x64_t ns3::Min (const int64x64_t &a, const int64x64_t &b)
 
std::ostream & ns3::operator<< (std::ostream &os, const int64x64_t &value)
 
std::istream & ns3::operator>> (std::istream &is, int64x64_t &value)
 

Macro Definition Documentation

#define INT64X64_OP_ARITH (   op)
Value:
inline int64x64_t operator op (const int64x64_t &lhs, const int64x64_t &rhs) \
{ \
int64x64_t tmp = lhs; \
tmp op ## = rhs; \
return tmp; \
} \
INT64X64_OP_ARITH_TYPE (op,signed char) \
INT64X64_OP_ARITH_TYPE (op,signed short) \
INT64X64_OP_ARITH_TYPE (op,signed int) \
INT64X64_OP_ARITH_TYPE (op,signed long int) \
INT64X64_OP_ARITH_TYPE (op,signed long long int) \
INT64X64_OP_ARITH_TYPE (op,unsigned char) \
INT64X64_OP_ARITH_TYPE (op,unsigned short) \
INT64X64_OP_ARITH_TYPE (op,unsigned int) \
INT64X64_OP_ARITH_TYPE (op,unsigned long int) \
INT64X64_OP_ARITH_TYPE (op,unsigned long long int)
#define INT64X64_OP_ARITH_TYPE(op, type)
Definition: int64x64.h:18

Definition at line 32 of file int64x64.h.

#define INT64X64_OP_ARITH_TYPE (   op,
  type 
)
Value:
inline int64x64_t operator op (const int64x64_t &lhs, const type rhs) \
{ \
int64x64_t tmp = lhs; \
tmp op ## = int64x64_t (rhs); \
return tmp; \
} \
inline int64x64_t operator op (const type lhs, const int64x64_t &rhs) \
{ \
int64x64_t tmp = int64x64_t (lhs); \
tmp op ## = rhs; \
return tmp; \
}

Definition at line 18 of file int64x64.h.

#define INT64X64_OP_CMP (   op)
Value:
INT64X64_OP_CMP_TYPE (op,signed int) \
INT64X64_OP_CMP_TYPE (op,signed long int) \
INT64X64_OP_CMP_TYPE (op,signed long long int) \
INT64X64_OP_CMP_TYPE (op,unsigned int) \
INT64X64_OP_CMP_TYPE (op,unsigned long int) \
INT64X64_OP_CMP_TYPE (op,unsigned long long int)
#define INT64X64_OP_CMP_TYPE(op, type)
Definition: int64x64.h:51

Definition at line 61 of file int64x64.h.

#define INT64X64_OP_CMP_TYPE (   op,
  type 
)
Value:
inline bool operator op (const int64x64_t &lhs, const type &rhs) \
{ \
return lhs op int64x64_t (rhs); \
} \
inline bool operator op (const type &lhs, const int64x64_t &rhs) \
{ \
return int64x64_t (lhs) op rhs; \
}

Definition at line 51 of file int64x64.h.