#include "ns3/core-module.h"#include "ns3/network-module.h"#include "ns3/mobility-module.h"#include "ns3/lte-module.h"#include "ns3/config-store-module.h"
Include dependency graph for lena-rlc-traces.cc:Go to the source code of this file.
Functions | |
| int | main (int argc, char *argv[]) |
| int main | ( | int | argc, |
| char * | argv[] | ||
| ) |
Definition at line 31 of file lena-rlc-traces.cc.
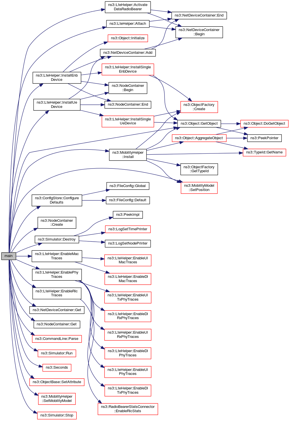
References ns3::LteHelper::ActivateDataRadioBearer(), ns3::LteHelper::Attach(), ns3::ConfigStore::ConfigureDefaults(), ns3::NodeContainer::Create(), ns3::Simulator::Destroy(), ns3::LteHelper::EnableMacTraces(), ns3::LteHelper::EnablePhyTraces(), ns3::LteHelper::EnableRlcTraces(), ns3::EpsBearer::GBR_CONV_VOICE, ns3::NetDeviceContainer::Get(), ns3::NodeContainer::Get(), ns3::Object::GetObject(), ns3::MobilityHelper::Install(), ns3::LteHelper::InstallEnbDevice(), ns3::LteHelper::InstallUeDevice(), ns3::CommandLine::Parse(), ns3::Simulator::Run(), ns3::Seconds(), ns3::ObjectBase::SetAttribute(), ns3::MobilityHelper::SetMobilityModel(), ns3::MobilityModel::SetPosition(), and ns3::Simulator::Stop().
Here is the call graph for this function: