#include <iostream>#include "ns3/core-module.h"#include "ns3/network-module.h"#include "ns3/internet-module.h"
Include dependency graph for main-simple.cc:Go to the source code of this file.
Functions | |
| static void | GenerateTraffic (Ptr< Socket > socket, uint32_t size) |
| int | main (int argc, char *argv[]) |
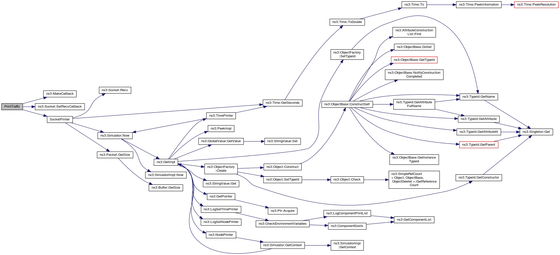
| static void | PrintTraffic (Ptr< Socket > socket) |
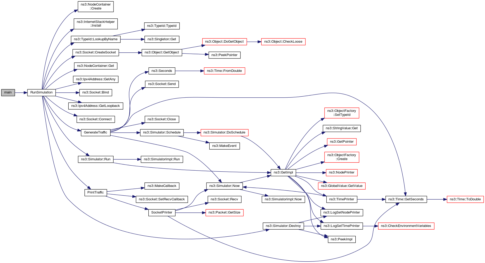
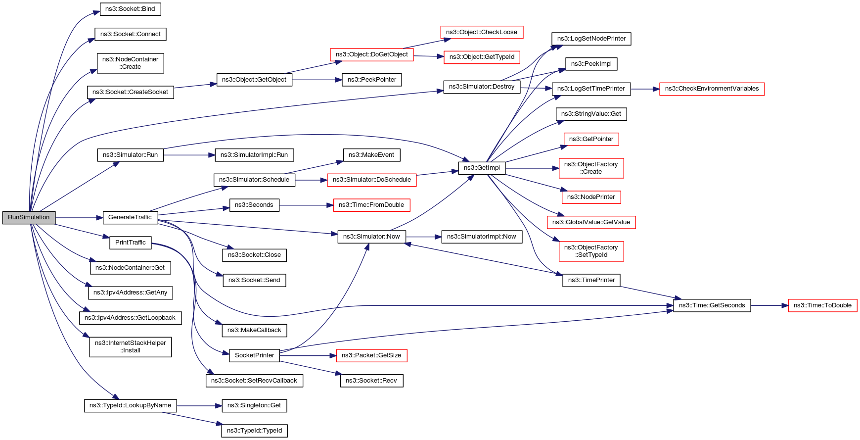
| void | RunSimulation (void) |
| static void | SocketPrinter (Ptr< Socket > socket) |
Definition at line 10 of file main-simple.cc.
References ns3::Socket::Close(), ns3::Time::GetSeconds(), ns3::Simulator::Now(), ns3::Simulator::Schedule(), ns3::Seconds(), and ns3::Socket::Send().
Referenced by RunSimulation().
Here is the call graph for this function:
Here is the caller graph for this function:| int main | ( | int | argc, |
| char * | argv[] | ||
| ) |
Definition at line 68 of file main-simple.cc.
References RunSimulation().
Here is the call graph for this function:Definition at line 35 of file main-simple.cc.
References ns3::MakeCallback(), ns3::Socket::SetRecvCallback(), and SocketPrinter().
Referenced by RunSimulation().
Here is the call graph for this function:
Here is the caller graph for this function:| void RunSimulation | ( | void | ) |
Definition at line 41 of file main-simple.cc.
References ns3::Socket::Bind(), ns3::Socket::Connect(), ns3::NodeContainer::Create(), ns3::Socket::CreateSocket(), ns3::Simulator::Destroy(), GenerateTraffic(), ns3::NodeContainer::Get(), ns3::Ipv4Address::GetAny(), ns3::Ipv4Address::GetLoopback(), ns3::InternetStackHelper::Install(), ns3::TypeId::LookupByName(), PrintTraffic(), and ns3::Simulator::Run().
Referenced by main().
Here is the call graph for this function:
Here is the caller graph for this function:Definition at line 25 of file main-simple.cc.
References ns3::Time::GetSeconds(), ns3::Packet::GetSize(), ns3::Simulator::Now(), and ns3::Socket::Recv().
Referenced by PrintTraffic().
Here is the call graph for this function:
Here is the caller graph for this function: