#include "ns3/core-module.h"#include "ns3/mobility-module.h"#include "ns3/network-module.h"
Include dependency graph for mobility-trace-example.cc:Go to the source code of this file.
Functions | |
| int | main (int argc, char *argv[]) |
| int main | ( | int | argc, |
| char * | argv[] | ||
| ) |
Definition at line 27 of file mobility-trace-example.cc.
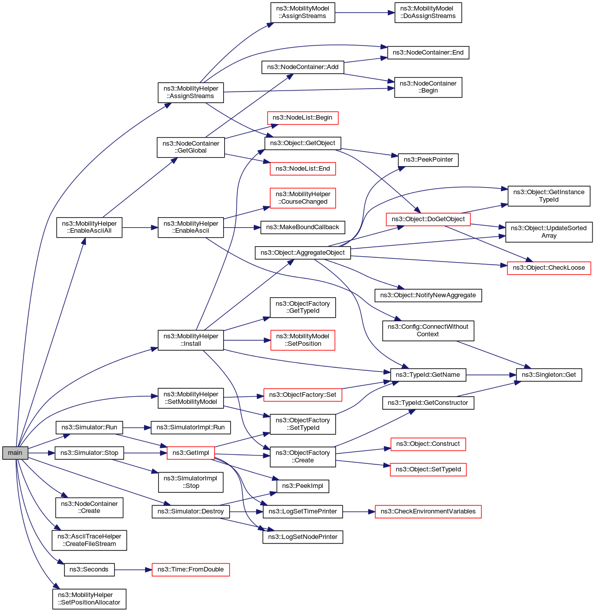
References ns3::MobilityHelper::AssignStreams(), ns3::NodeContainer::Create(), ns3::AsciiTraceHelper::CreateFileStream(), ns3::Simulator::Destroy(), ns3::MobilityHelper::EnableAsciiAll(), ns3::MobilityHelper::Install(), ns3::Simulator::Run(), ns3::Seconds(), ns3::MobilityHelper::SetMobilityModel(), ns3::MobilityHelper::SetPositionAllocator(), and ns3::Simulator::Stop().
Here is the call graph for this function: