#include <iostream>#include <fstream>#include <sstream>#include "ns3/core-module.h"#include "ns3/mobility-module.h"#include "ns3/ns2-mobility-helper.h"
Include dependency graph for ns2-mobility-trace.cc:Go to the source code of this file.
Functions | |
| static void | CourseChange (std::ostream *os, std::string foo, Ptr< const MobilityModel > mobility) |
| int | main (int argc, char *argv[]) |
|
static |
Definition at line 64 of file ns2-mobility-trace.cc.
References ns3::MobilityModel::GetPosition(), ns3::MobilityModel::GetVelocity(), ns3::Simulator::Now(), ns3::Vector3D::x, ns3::Vector3D::y, and ns3::Vector3D::z.
Referenced by main().
Here is the call graph for this function:
Here is the caller graph for this function:| int main | ( | int | argc, |
| char * | argv[] | ||
| ) |
Definition at line 76 of file ns2-mobility-trace.cc.
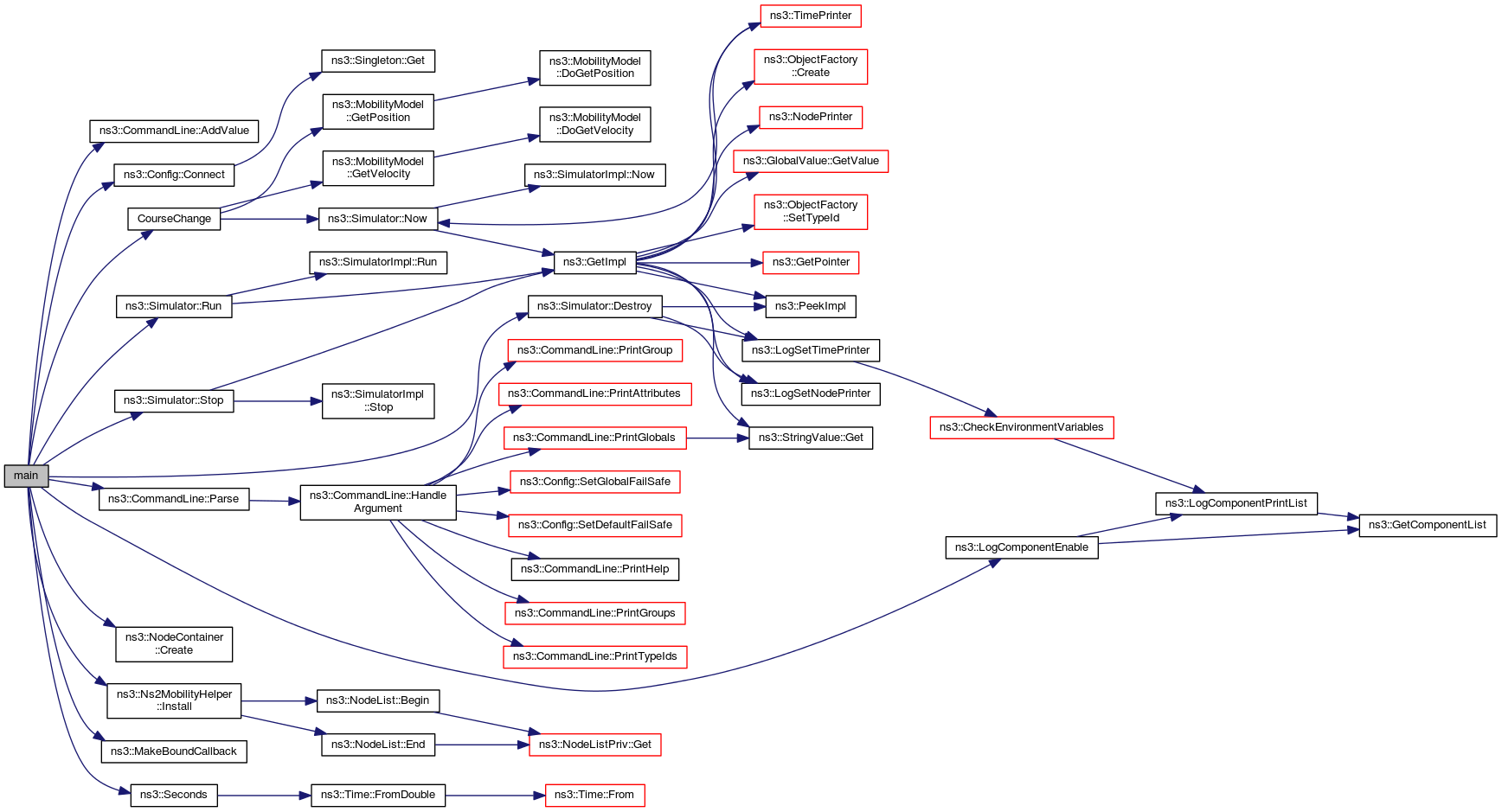
References ns3::CommandLine::AddValue(), ns3::Config::Connect(), CourseChange(), ns3::NodeContainer::Create(), ns3::Simulator::Destroy(), ns3::Ns2MobilityHelper::Install(), ns3::LOG_LEVEL_DEBUG, ns3::LogComponentEnable(), ns3::MakeBoundCallback(), ns3::CommandLine::Parse(), ns3::Simulator::Run(), ns3::Seconds(), and ns3::Simulator::Stop().
Here is the call graph for this function: