#include "ns3/core-module.h"#include "ns3/ipv4-click-routing.h"#include "ns3/click-internet-stack-helper.h"#include <map>
Include dependency graph for nsclick-defines.cc:Go to the source code of this file.
Functions | |
| int | main (int argc, char *argv[]) |
| NS_LOG_COMPONENT_DEFINE ("NsclickRouting") | |
| int main | ( | int | argc, |
| char * | argv[] | ||
| ) |
Definition at line 30 of file nsclick-defines.cc.
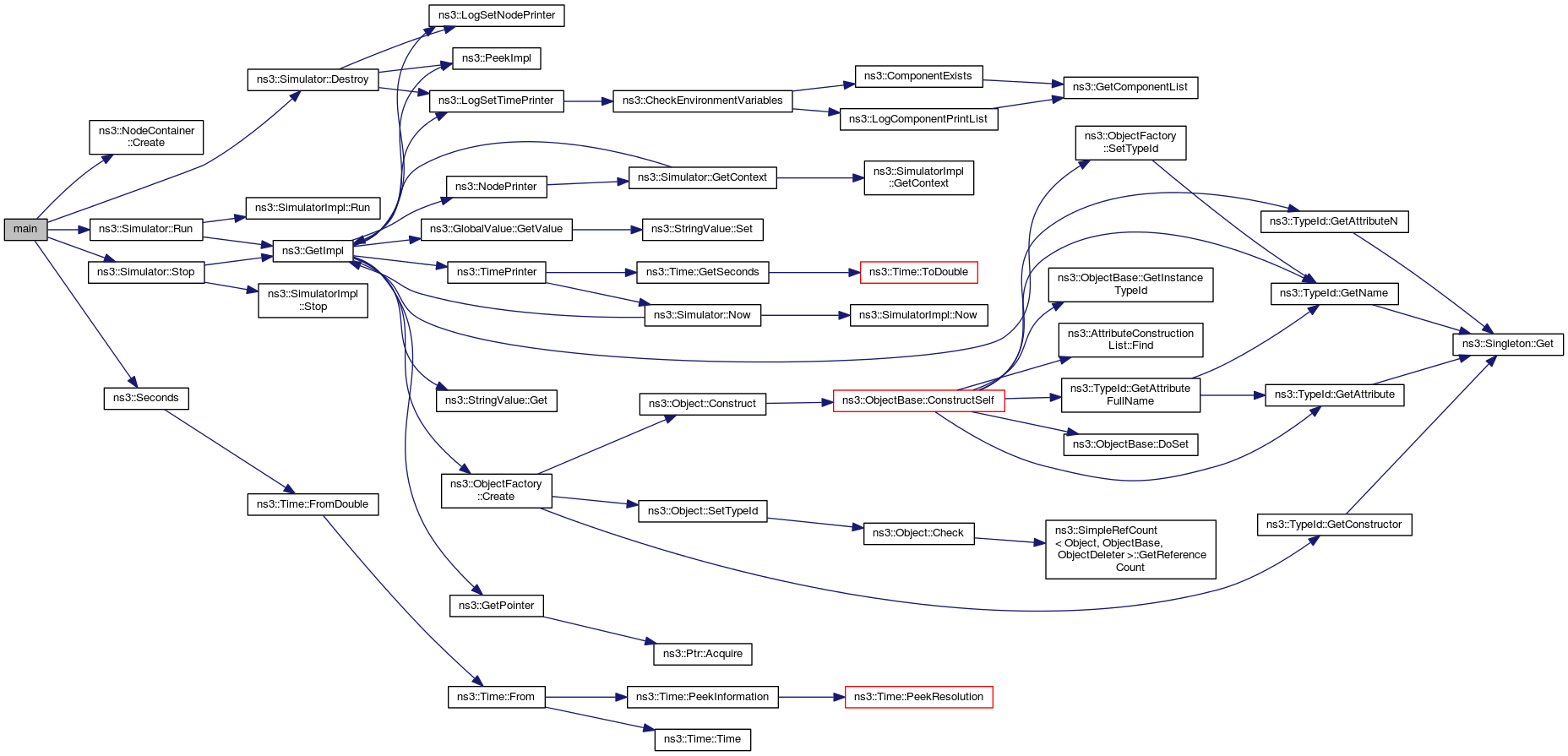
References ns3::NodeContainer::Create(), ns3::Simulator::Destroy(), NS_FATAL_ERROR, NS_LOG_INFO, ns3::Simulator::Run(), ns3::Seconds(), and ns3::Simulator::Stop().
Here is the call graph for this function:| NS_LOG_COMPONENT_DEFINE | ( | "NsclickRouting" | ) |