#include <fstream>#include "ns3/core-module.h"#include "ns3/network-module.h"#include "ns3/internet-module.h"#include "ns3/wifi-module.h"#include "ns3/mobility-module.h"#include "ns3/applications-module.h"#include "ns3/ipv4-click-routing.h"#include "ns3/click-internet-stack-helper.h"
Include dependency graph for nsclick-udp-client-server-wifi.cc:Go to the source code of this file.
Functions | |
| int | main (int argc, char *argv[]) |
| NS_LOG_COMPONENT_DEFINE ("NsclickUdpClientServerWifi") | |
| int main | ( | int | argc, |
| char * | argv[] | ||
| ) |
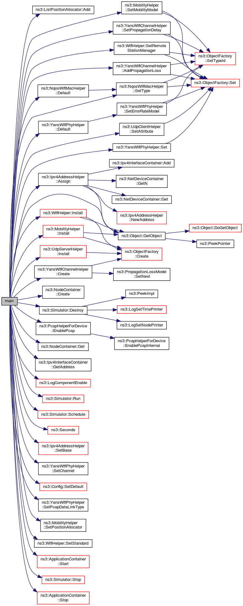
Definition at line 71 of file nsclick-udp-client-server-wifi.cc.
References ns3::ListPositionAllocator::Add(), ns3::YansWifiChannelHelper::AddPropagationLoss(), ns3::Ipv4AddressHelper::Assign(), ns3::YansWifiChannelHelper::Create(), ns3::NodeContainer::Create(), ns3::NqosWifiMacHelper::Default(), ns3::YansWifiPhyHelper::Default(), ns3::Simulator::Destroy(), ns3::YansWifiPhyHelper::DLT_IEEE802_11_RADIO, ns3::PcapHelperForDevice::EnablePcap(), ns3::NodeContainer::Get(), ns3::Ipv4InterfaceContainer::GetAddress(), ns3::Object::GetObject(), ns3::UdpServerHelper::Install(), ns3::WifiHelper::Install(), ns3::MobilityHelper::Install(), ns3::LOG_LEVEL_INFO, ns3::LogComponentEnable(), NS_FATAL_ERROR, NS_LOG_INFO, port, ns3::Simulator::Run(), ns3::Simulator::Schedule(), ns3::Seconds(), ns3::YansWifiPhyHelper::Set(), ns3::UdpClientHelper::SetAttribute(), ns3::Ipv4AddressHelper::SetBase(), ns3::YansWifiPhyHelper::SetChannel(), ns3::Config::SetDefault(), ns3::MobilityHelper::SetMobilityModel(), ns3::YansWifiPhyHelper::SetPcapDataLinkType(), ns3::MobilityHelper::SetPositionAllocator(), ns3::YansWifiChannelHelper::SetPropagationDelay(), ns3::WifiHelper::SetRemoteStationManager(), ns3::WifiHelper::SetStandard(), ns3::NqosWifiMacHelper::SetType(), ns3::ApplicationContainer::Start(), ns3::Simulator::Stop(), ns3::ApplicationContainer::Stop(), and ns3::WIFI_PHY_STANDARD_80211b.
Here is the call graph for this function:| NS_LOG_COMPONENT_DEFINE | ( | "NsclickUdpClientServerWifi" | ) |