A Discrete-Event Network Simulator
API
 All Classes Namespaces Files Functions Variables Typedefs Enumerations Enumerator Properties Friends Macros Groups Pages
object-base.h File Reference
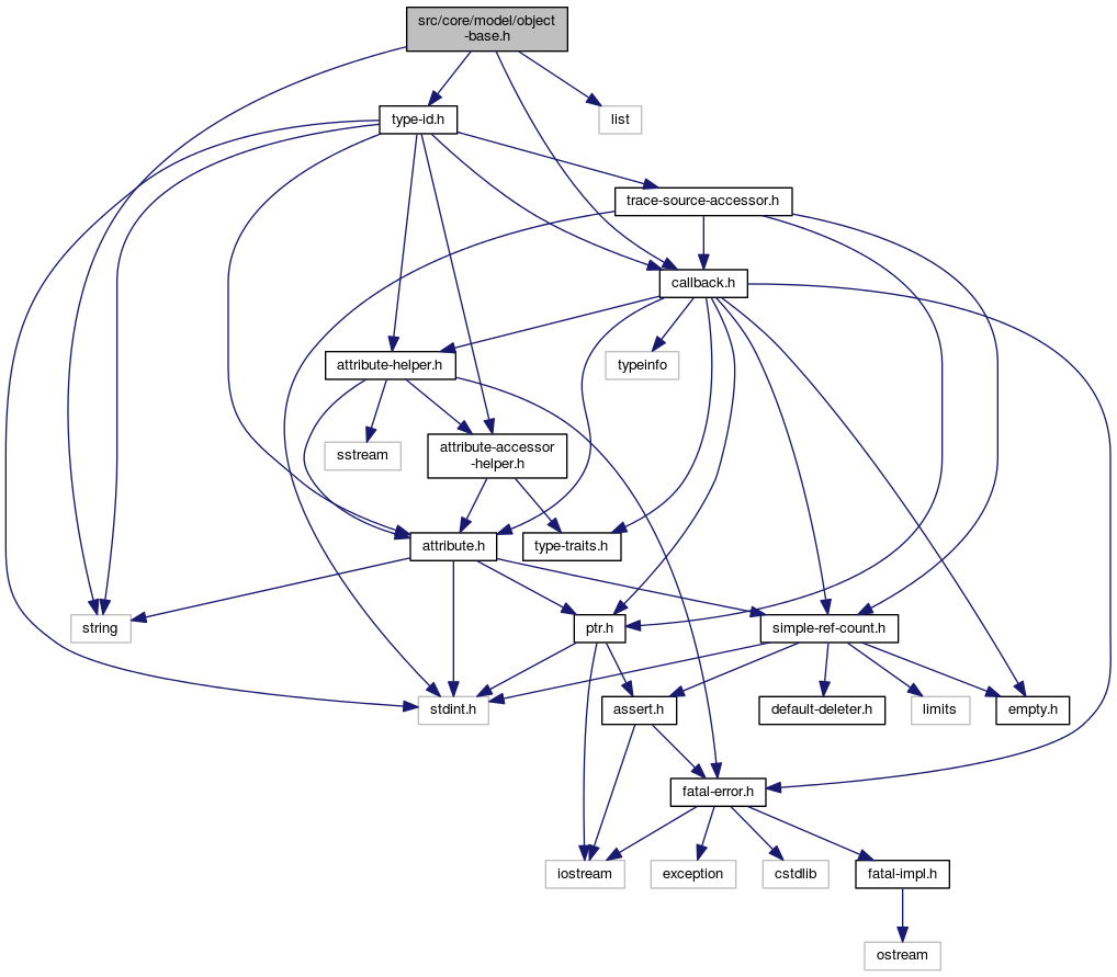
#include "type-id.h"
#include "callback.h"
#include <string>
#include <list>
+ Include dependency graph for object-base.h:
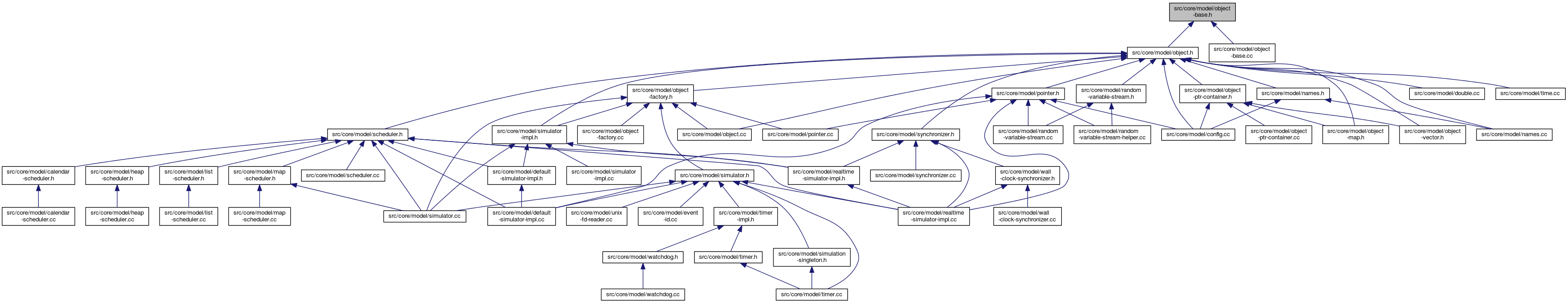
+ This graph shows which files directly or indirectly include this file:

Go to the source code of this file.

Classes

class  ns3::ObjectBase
 implement the ns-3 type and attribute system More...
 

Namespaces

 ns3
 Every class exported by the ns3 library is enclosed in the ns3 namespace.
 

Macros

#define NS_OBJECT_ENSURE_REGISTERED(type)
 

Macro Definition Documentation

#define NS_OBJECT_ENSURE_REGISTERED (   type)
Value:
static struct X ## type ## RegistrationClass \
{ \
X ## type ## RegistrationClass () { \
ns3::TypeId tid = type::GetTypeId (); \
tid.GetParent (); \
} \
} x_ ## type ## RegistrationVariable

This macro should be invoked once for every class which defines a new GetTypeId method.

Definition at line 32 of file object-base.h.