#include <iostream>#include "ns3/simulator.h"#include "ns3/nstime.h"#include "ns3/command-line.h"#include "ns3/double.h"#include "ns3/random-variable-stream.h"
Include dependency graph for sample-simulator.cc:Go to the source code of this file.
Classes | |
| class | MyModel |
Functions | |
| static void | CancelledEvent (void) |
| static void | ExampleFunction (MyModel *model) |
| int | main (int argc, char *argv[]) |
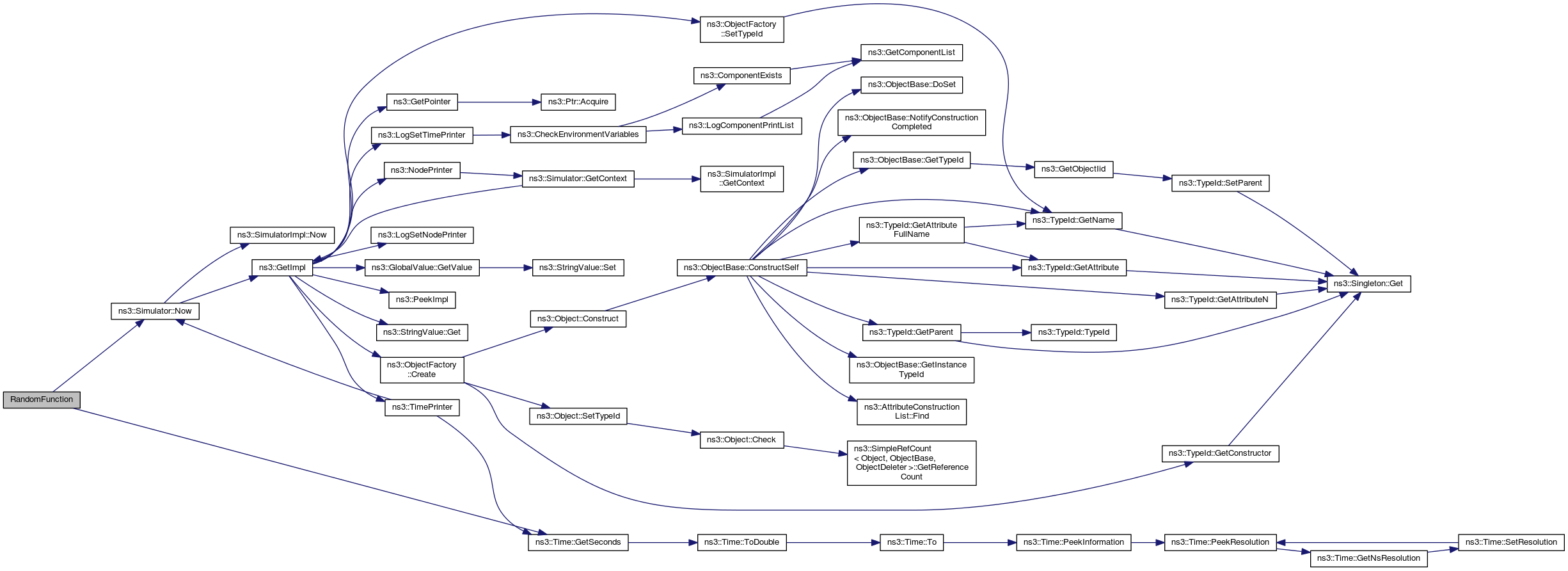
| static void | RandomFunction (void) |
|
static |
Definition at line 69 of file sample-simulator.cc.
Referenced by main().
Here is the caller graph for this function:
|
static |
Definition at line 54 of file sample-simulator.cc.
References ns3::Time::GetSeconds(), ns3::Simulator::Now(), and MyModel::Start().
Referenced by main().
Here is the call graph for this function:
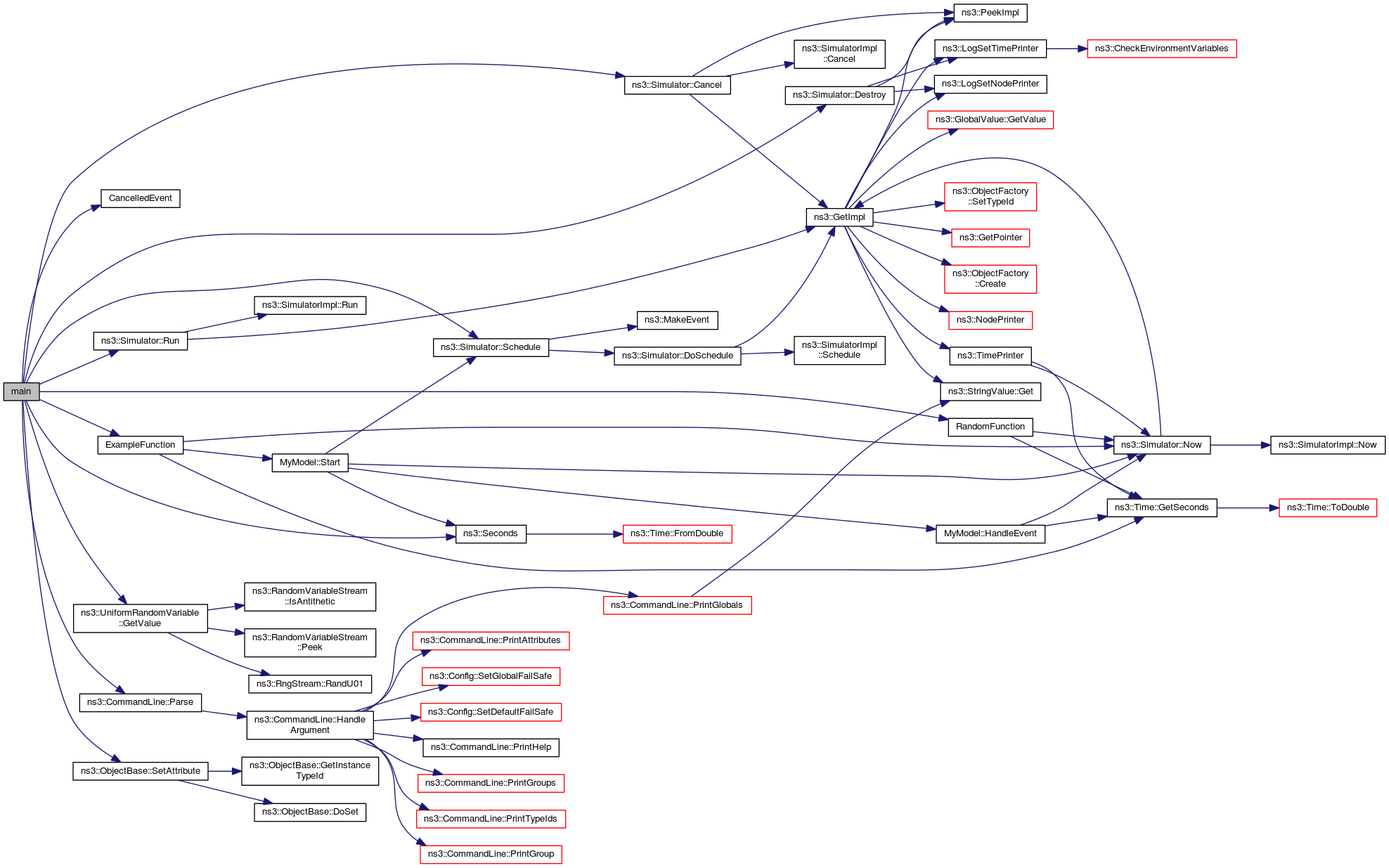
Here is the caller graph for this function:| int main | ( | int | argc, |
| char * | argv[] | ||
| ) |
Definition at line 74 of file sample-simulator.cc.
References ns3::Simulator::Cancel(), CancelledEvent(), ns3::Simulator::Destroy(), ExampleFunction(), ns3::UniformRandomVariable::GetValue(), ns3::CommandLine::Parse(), RandomFunction(), ns3::Simulator::Run(), ns3::Simulator::Schedule(), ns3::Seconds(), and ns3::ObjectBase::SetAttribute().
Here is the call graph for this function:
|
static |
Definition at line 62 of file sample-simulator.cc.
References ns3::Time::GetSeconds(), and ns3::Simulator::Now().
Referenced by main().
Here is the call graph for this function:
Here is the caller graph for this function: