A Discrete-Event Network Simulator
API
 All Classes Namespaces Files Functions Variables Typedefs Enumerations Enumerator Properties Friends Macros Groups Pages
send-params.h File Reference
#include <stdint.h>
#include "ns3/packet-burst.h"
+ Include dependency graph for send-params.h:
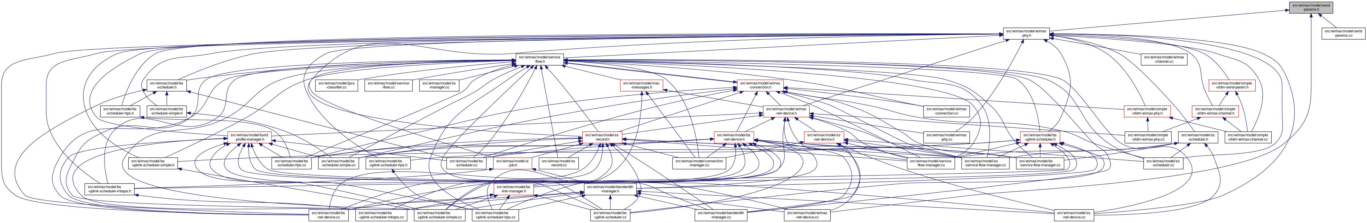
+ This graph shows which files directly or indirectly include this file:

Go to the source code of this file.

Classes

class  ns3::OfdmSendParams
 
class  ns3::SendParams
 The SendParams class defines the parameters with which Send() function of a particular PHY is called. The sole purpose of this class is to allow defining the pure virtual Send() function in the PHY base-class (WimaxPhy). This class shall be sub-classed every time a new PHY is integrated (i.e., a new sub-class of WimaxPhy is created) which requires different or additional parameters to call its Send() function. For example as it is seen here, it has been sub-classed for the OFDM PHY layer since its Send() function requires two additional parameters. More...
 

Namespaces

 ns3
 Every class exported by the ns3 library is enclosed in the ns3 namespace.
 

Macros

#define OFDM_SEND_PARAMS_H
 

Macro Definition Documentation

#define OFDM_SEND_PARAMS_H

Definition at line 57 of file send-params.h.