A Discrete-Event Network Simulator
API
 All Classes Namespaces Files Functions Variables Typedefs Enumerations Enumerator Properties Friends Macros Groups Pages
bench-simulator.cc File Reference
#include "ns3/core-module.h"
#include <iostream>
#include <fstream>
#include <vector>
#include <string.h>
+ Include dependency graph for bench-simulator.cc:

Go to the source code of this file.

Classes

class  Bench
 

Functions

int main (int argc, char *argv[])
 
void PrintHelp (void)
 

Variables

bool g_debug = false
 

Function Documentation

int main ( int  argc,
char *  argv[] 
)

Definition at line 141 of file bench-simulator.cc.

References g_debug, PrintHelp(), Bench::ReadDistribution(), Bench::RunBench(), Bench::SetTotal(), and ns3::ObjectFactory::SetTypeId().

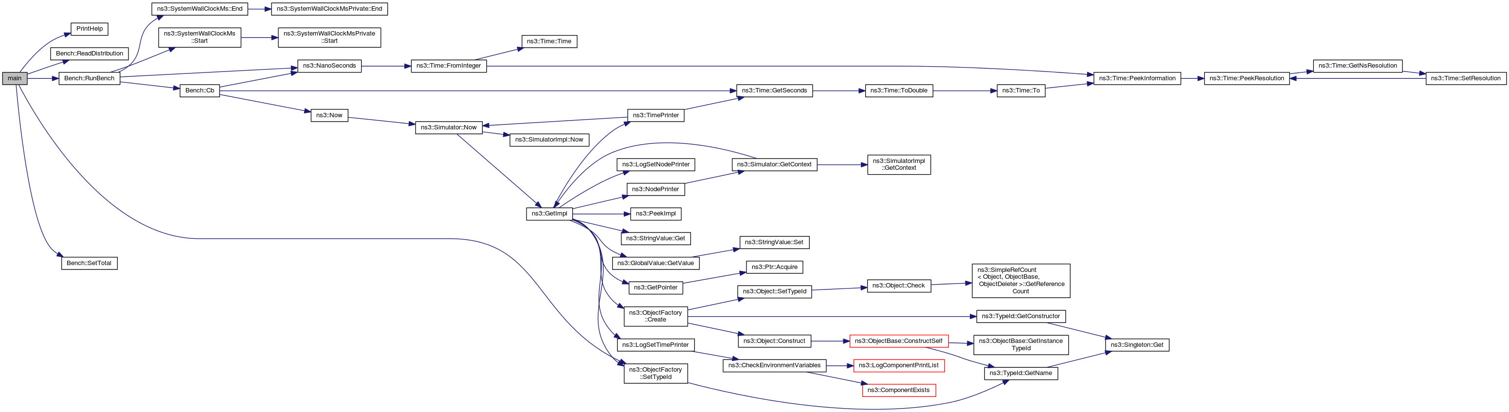
+ Here is the call graph for this function:

void PrintHelp ( void  )

Definition at line 130 of file bench-simulator.cc.

Referenced by main().

+ Here is the caller graph for this function:

Variable Documentation

bool g_debug = false

Definition at line 30 of file bench-simulator.cc.

Referenced by Bench::Cb(), and main().