#include "ns3/core-module.h"#include "ns3/network-module.h"#include "ns3/mobility-module.h"#include "ns3/lte-module.h"#include "ns3/config-store.h"#include <ns3/buildings-helper.h>#include <ns3/hybrid-buildings-propagation-loss-model.h>#include <iomanip>#include <string>#include <vector>
 Include dependency graph for buildings-pathloss-profiler.cc:Go to the source code of this file.
Functions | |
| int | main (int argc, char *argv[]) | 
| int main | ( | int | argc, | 
| char * | argv[] | ||
| ) | 
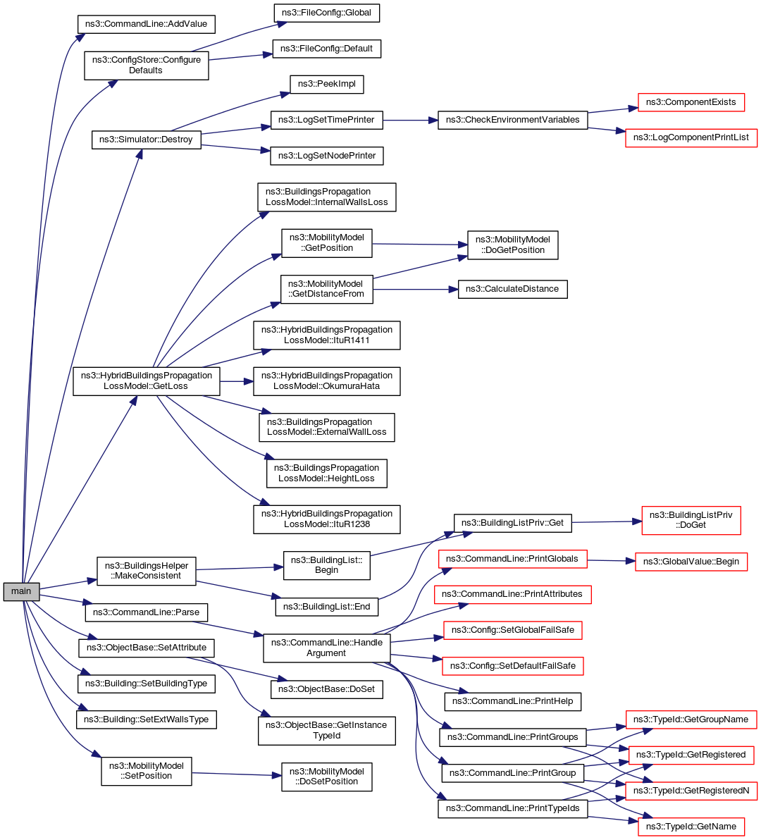
Definition at line 37 of file buildings-pathloss-profiler.cc.
References ns3::CommandLine::AddValue(), ns3::Building::ConcreteWithWindows, ns3::ConfigStore::ConfigureDefaults(), ns3::Simulator::Destroy(), ns3::HybridBuildingsPropagationLossModel::GetLoss(), ns3::BuildingsHelper::MakeConsistent(), NS_FATAL_ERROR, ns3::CommandLine::Parse(), ns3::Building::Residential, ns3::ObjectBase::SetAttribute(), ns3::Building::SetBuildingType(), ns3::Building::SetExtWallsType(), and ns3::MobilityModel::SetPosition().
 Here is the call graph for this function: