#include <iostream>#include <fstream>#include "ns3/core-module.h"#include "ns3/network-module.h"#include "ns3/csma-module.h"#include "ns3/applications-module.h"#include "ns3/internet-module.h"
Include dependency graph for csma-one-subnet.cc:Go to the source code of this file.
Functions | |
| int | main (int argc, char *argv[]) |
| NS_LOG_COMPONENT_DEFINE ("CsmaOneSubnetExample") | |
| int main | ( | int | argc, |
| char * | argv[] | ||
| ) |
Definition at line 42 of file csma-one-subnet.cc.
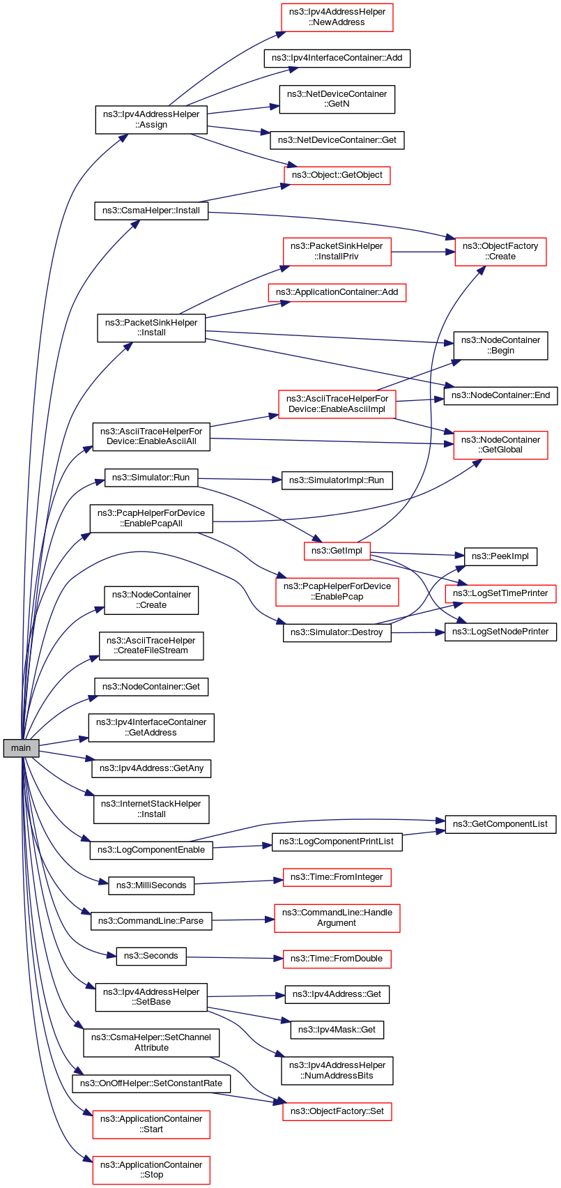
References ns3::Ipv4AddressHelper::Assign(), ns3::NodeContainer::Create(), ns3::AsciiTraceHelper::CreateFileStream(), ns3::Simulator::Destroy(), ns3::AsciiTraceHelperForDevice::EnableAsciiAll(), ns3::PcapHelperForDevice::EnablePcapAll(), ns3::NodeContainer::Get(), ns3::Ipv4InterfaceContainer::GetAddress(), ns3::Ipv4Address::GetAny(), ns3::PacketSinkHelper::Install(), ns3::CsmaHelper::Install(), ns3::InternetStackHelper::Install(), ns3::LOG_LEVEL_INFO, ns3::LogComponentEnable(), ns3::MilliSeconds(), NS_LOG_INFO, ns3::CommandLine::Parse(), port, ns3::Simulator::Run(), ns3::Seconds(), ns3::Ipv4AddressHelper::SetBase(), ns3::CsmaHelper::SetChannelAttribute(), ns3::OnOffHelper::SetConstantRate(), ns3::ApplicationContainer::Start(), and ns3::ApplicationContainer::Stop().
Here is the call graph for this function:| NS_LOG_COMPONENT_DEFINE | ( | "CsmaOneSubnetExample" | ) |