#include "ns3/core-module.h"#include "ns3/network-module.h"#include "ns3/mobility-module.h"#include "ns3/lte-module.h"#include "ns3/config-store.h"#include <ns3/string.h>#include <fstream>
Include dependency graph for lena-fading.cc:Go to the source code of this file.
Functions | |
| int | main (int argc, char *argv[]) |
| int main | ( | int | argc, |
| char * | argv[] | ||
| ) |
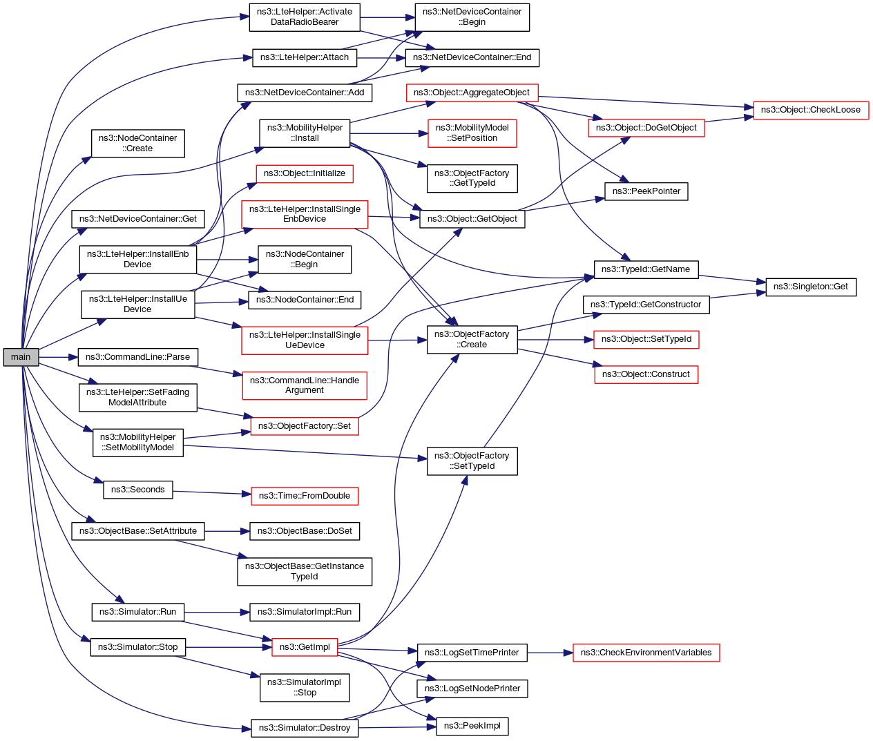
Definition at line 33 of file lena-fading.cc.
References ns3::LteHelper::ActivateDataRadioBearer(), ns3::LteHelper::Attach(), ns3::NodeContainer::Create(), ns3::Simulator::Destroy(), ns3::EpsBearer::GBR_CONV_VOICE, ns3::NetDeviceContainer::Get(), ns3::MobilityHelper::Install(), ns3::LteHelper::InstallEnbDevice(), ns3::LteHelper::InstallUeDevice(), ns3::CommandLine::Parse(), ns3::Simulator::Run(), ns3::Seconds(), ns3::ObjectBase::SetAttribute(), ns3::LteHelper::SetFadingModelAttribute(), ns3::MobilityHelper::SetMobilityModel(), and ns3::Simulator::Stop().
Here is the call graph for this function: