#include "ns3/lte-helper.h"#include "ns3/epc-helper.h"#include "ns3/core-module.h"#include "ns3/network-module.h"#include "ns3/ipv4-global-routing-helper.h"#include "ns3/internet-module.h"#include "ns3/mobility-module.h"#include "ns3/lte-module.h"#include "ns3/applications-module.h"#include "ns3/point-to-point-helper.h"#include "ns3/config-store.h"
Include dependency graph for lena-simple-epc.cc:Go to the source code of this file.
Functions | |
| int | main (int argc, char *argv[]) |
| NS_LOG_COMPONENT_DEFINE ("EpcFirstExample") | |
| int main | ( | int | argc, |
| char * | argv[] | ||
| ) |
Definition at line 43 of file lena-simple-epc.cc.
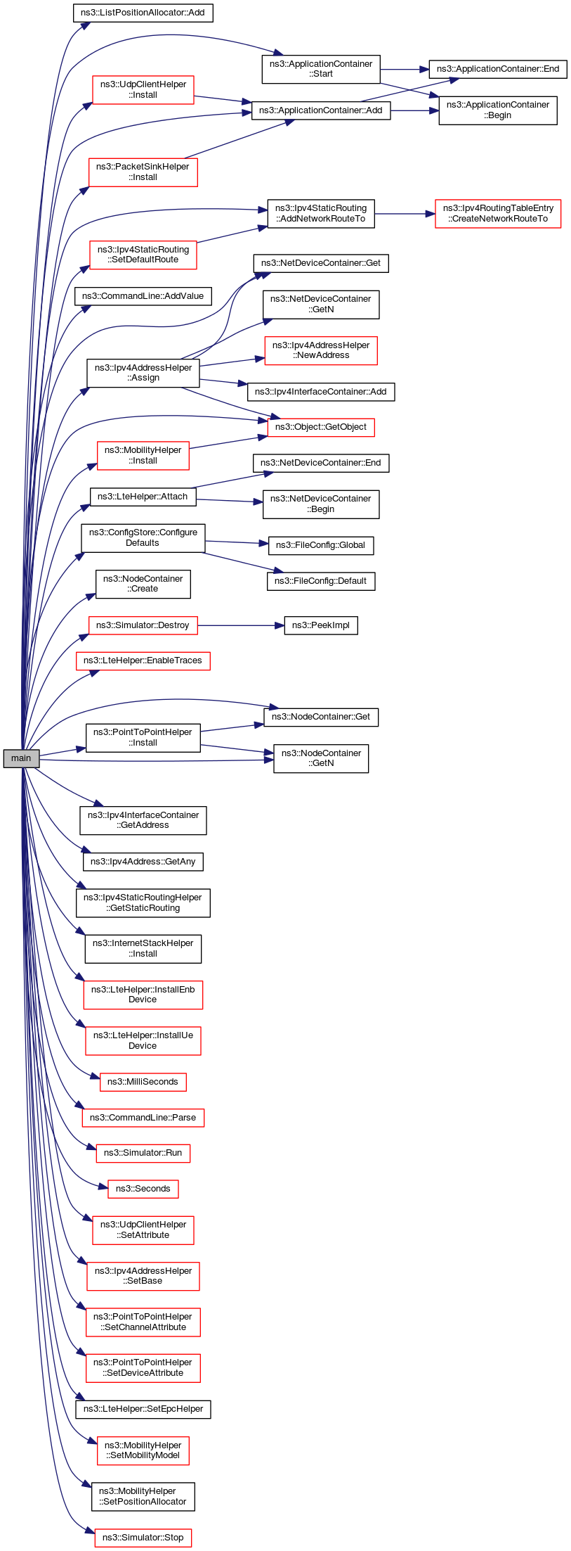
References ns3::ListPositionAllocator::Add(), ns3::ApplicationContainer::Add(), ns3::Ipv4StaticRouting::AddNetworkRouteTo(), ns3::CommandLine::AddValue(), ns3::Ipv4AddressHelper::Assign(), ns3::LteHelper::Attach(), ns3::ConfigStore::ConfigureDefaults(), ns3::NodeContainer::Create(), ns3::Simulator::Destroy(), ns3::LteHelper::EnableTraces(), ns3::NetDeviceContainer::Get(), ns3::NodeContainer::Get(), ns3::Ipv4InterfaceContainer::GetAddress(), ns3::Ipv4Address::GetAny(), ns3::NodeContainer::GetN(), ns3::Object::GetObject(), ns3::Ipv4StaticRoutingHelper::GetStaticRouting(), ns3::PacketSinkHelper::Install(), ns3::PointToPointHelper::Install(), ns3::InternetStackHelper::Install(), ns3::UdpClientHelper::Install(), ns3::MobilityHelper::Install(), ns3::LteHelper::InstallEnbDevice(), ns3::LteHelper::InstallUeDevice(), ns3::MilliSeconds(), ns3::CommandLine::Parse(), ns3::Simulator::Run(), ns3::Seconds(), ns3::UdpClientHelper::SetAttribute(), ns3::Ipv4AddressHelper::SetBase(), ns3::PointToPointHelper::SetChannelAttribute(), ns3::Ipv4StaticRouting::SetDefaultRoute(), ns3::PointToPointHelper::SetDeviceAttribute(), ns3::LteHelper::SetEpcHelper(), ns3::MobilityHelper::SetMobilityModel(), ns3::MobilityHelper::SetPositionAllocator(), ns3::ApplicationContainer::Start(), and ns3::Simulator::Stop().
Here is the call graph for this function:| NS_LOG_COMPONENT_DEFINE | ( | "EpcFirstExample" | ) |
Sample simulation script for LTE+EPC. It instantiates several eNodeB, attaches one UE per eNodeB starts a flow for each UE to and from a remote host. It also starts yet another flow between each UE pair.