#include "ns3/simulator.h"#include "ns3/realtime-simulator-impl.h"#include "ns3/nstime.h"#include "ns3/log.h"#include "ns3/system-thread.h"#include "ns3/string.h"#include "ns3/config.h"#include "ns3/global-value.h"#include "ns3/ptr.h"#include <unistd.h>#include <sys/time.h>
Include dependency graph for main-test-sync.cc:Go to the source code of this file.
Classes | |
| class | FakeNetDevice |
Functions | |
| void | background_function (void) |
| void | first_function (void) |
| void | inserted_function (void) |
| int | main (int argc, char *argv[]) |
| NS_LOG_COMPONENT_DEFINE ("TestSync") | |
| void | test (void) |
Variables | |
| bool | gFirstRun = false |
| void background_function | ( | void | ) |
Definition at line 31 of file main-test-sync.cc.
References gFirstRun, ns3::Simulator::Now(), NS_ASSERT, and NS_LOG_UNCOND.
Referenced by test().
Here is the call graph for this function:
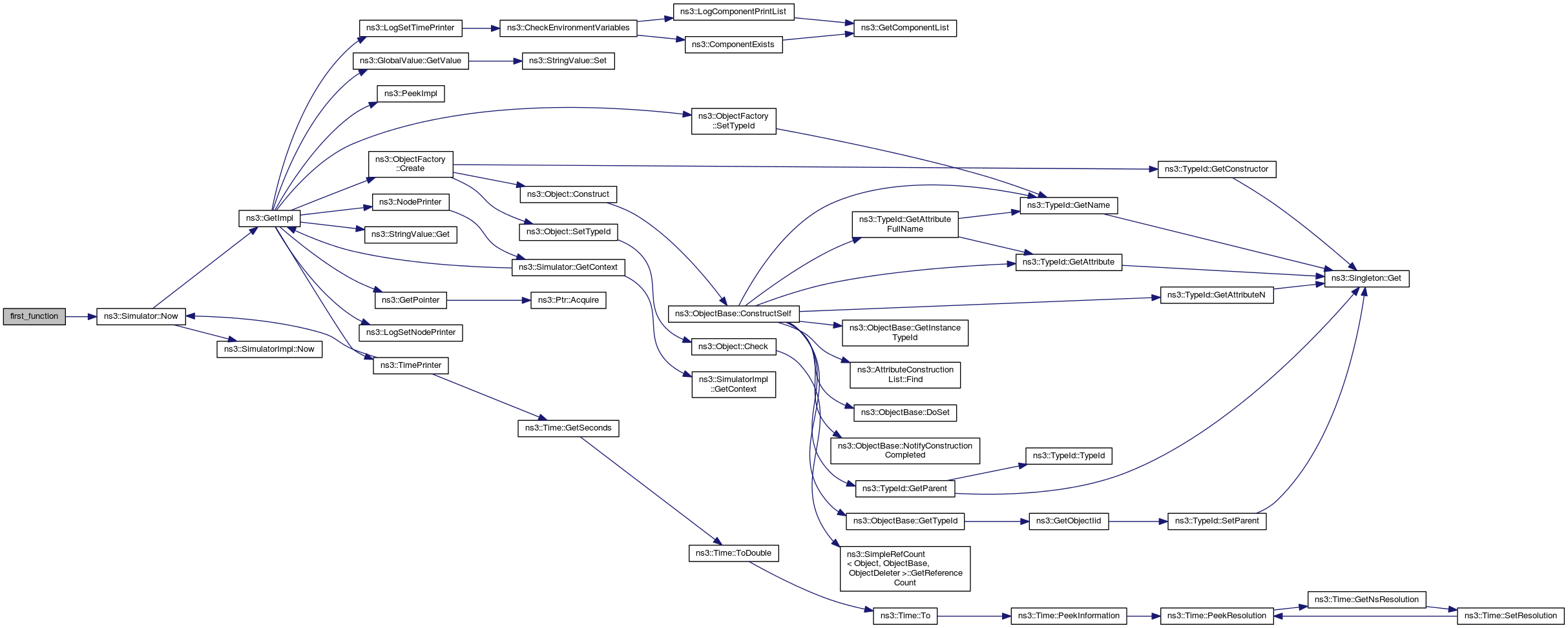
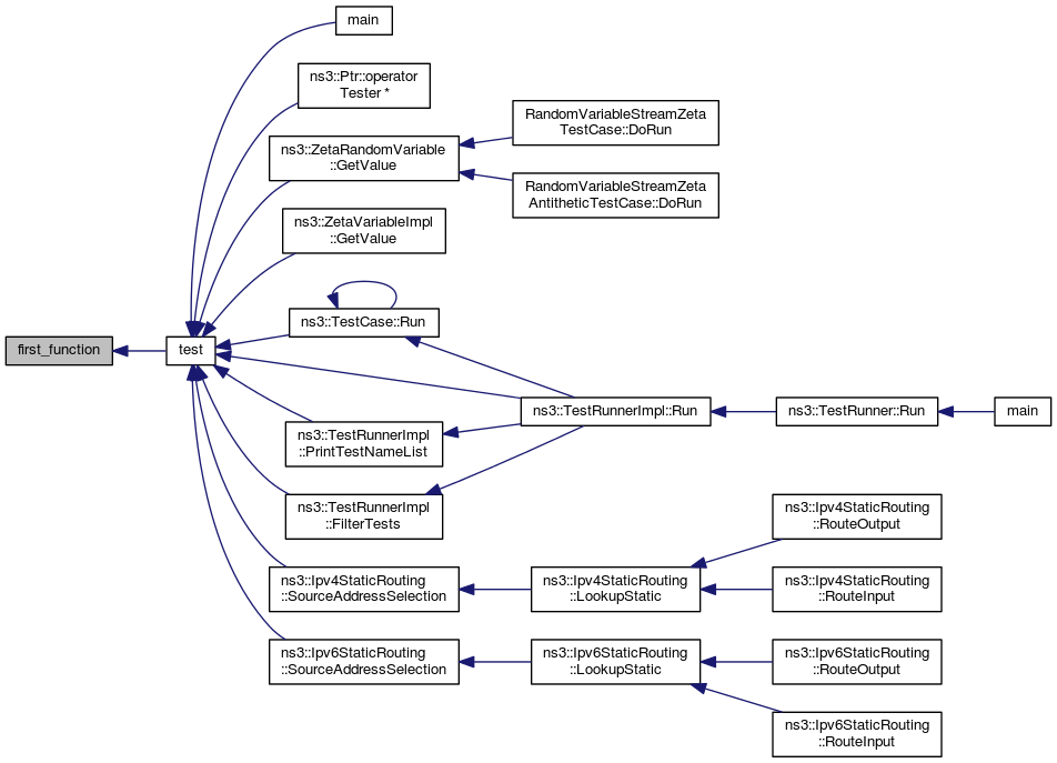
Here is the caller graph for this function:| void first_function | ( | void | ) |
Definition at line 39 of file main-test-sync.cc.
References gFirstRun, ns3::Simulator::Now(), and NS_LOG_UNCOND.
Referenced by test().
Here is the call graph for this function:
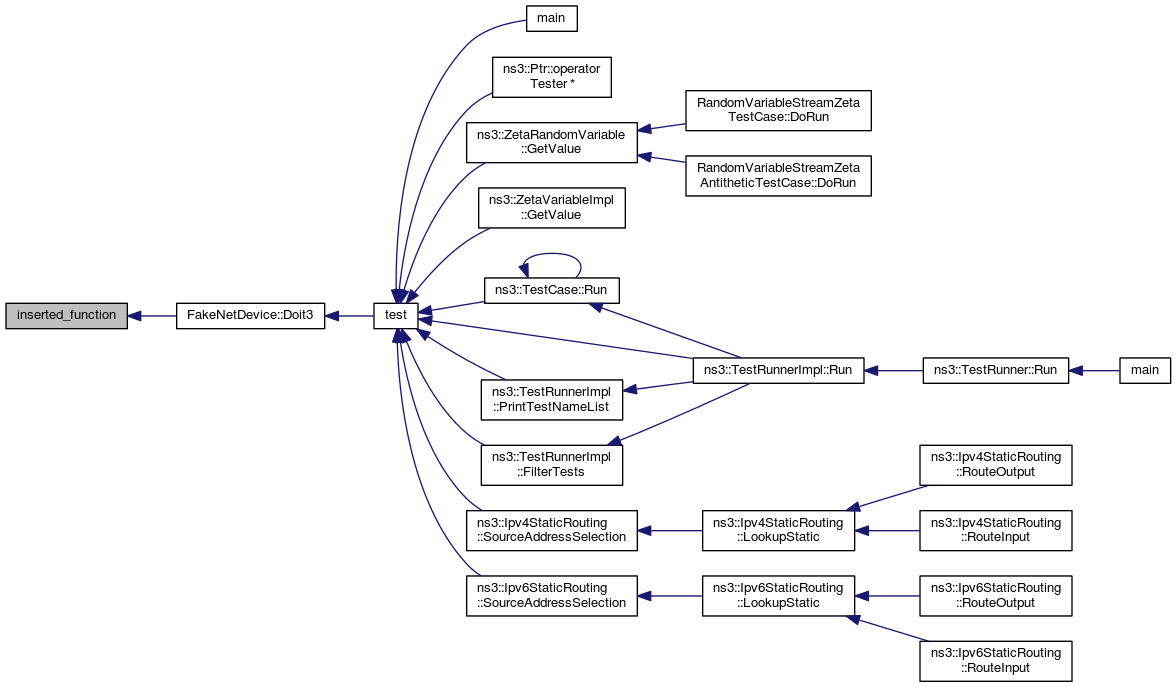
Here is the caller graph for this function:| void inserted_function | ( | void | ) |
Definition at line 23 of file main-test-sync.cc.
References gFirstRun, ns3::Simulator::Now(), NS_ASSERT, and NS_LOG_UNCOND.
Referenced by FakeNetDevice::Doit3().
Here is the call graph for this function:
Here is the caller graph for this function:| int main | ( | int | argc, |
| char * | argv[] | ||
| ) |
Definition at line 106 of file main-test-sync.cc.
References test().
Here is the call graph for this function:| NS_LOG_COMPONENT_DEFINE | ( | "TestSync" | ) |
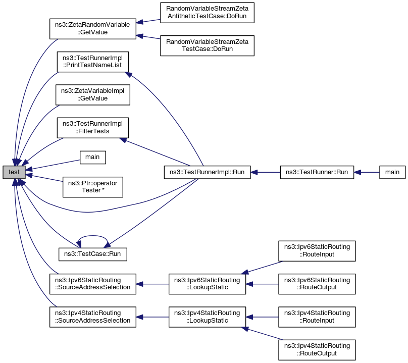
| void test | ( | void | ) |
Definition at line 75 of file main-test-sync.cc.
References background_function(), ns3::GlobalValue::Bind(), ns3::Simulator::Destroy(), FakeNetDevice::Doit3(), first_function(), ns3::SystemThread::Join(), ns3::MakeCallback(), ns3::MakeEvent(), ns3::Simulator::Run(), ns3::Simulator::Schedule(), ns3::Simulator::ScheduleWithContext(), ns3::Seconds(), ns3::SystemThread::Start(), and ns3::Simulator::Stop().
Referenced by ns3::TestRunnerImpl::FilterTests(), ns3::ZetaVariableImpl::GetValue(), ns3::ZetaRandomVariable::GetValue(), main(), ns3::Ptr< T >::operator Tester *(), ns3::TestRunnerImpl::PrintTestNameList(), ns3::TestRunnerImpl::Run(), ns3::TestCase::Run(), ns3::Ipv6StaticRouting::SourceAddressSelection(), and ns3::Ipv4StaticRouting::SourceAddressSelection().
Here is the call graph for this function:
Here is the caller graph for this function:| bool gFirstRun = false |
Definition at line 20 of file main-test-sync.cc.
Referenced by background_function(), first_function(), and inserted_function().