#include "ns3/core-module.h"#include "ns3/network-module.h"#include "ns3/internet-module.h"#include "ns3/applications-module.h"#include "ns3/csma-module.h"#include "ns3/ipv4-click-routing.h"#include "ns3/ipv4-l3-click-protocol.h"#include "ns3/click-internet-stack-helper.h"
Include dependency graph for nsclick-routing.cc:Go to the source code of this file.
Functions | |
| int | main (int argc, char *argv[]) |
| NS_LOG_COMPONENT_DEFINE ("NsclickRouting") | |
| int main | ( | int | argc, |
| char * | argv[] | ||
| ) |
Definition at line 47 of file nsclick-routing.cc.
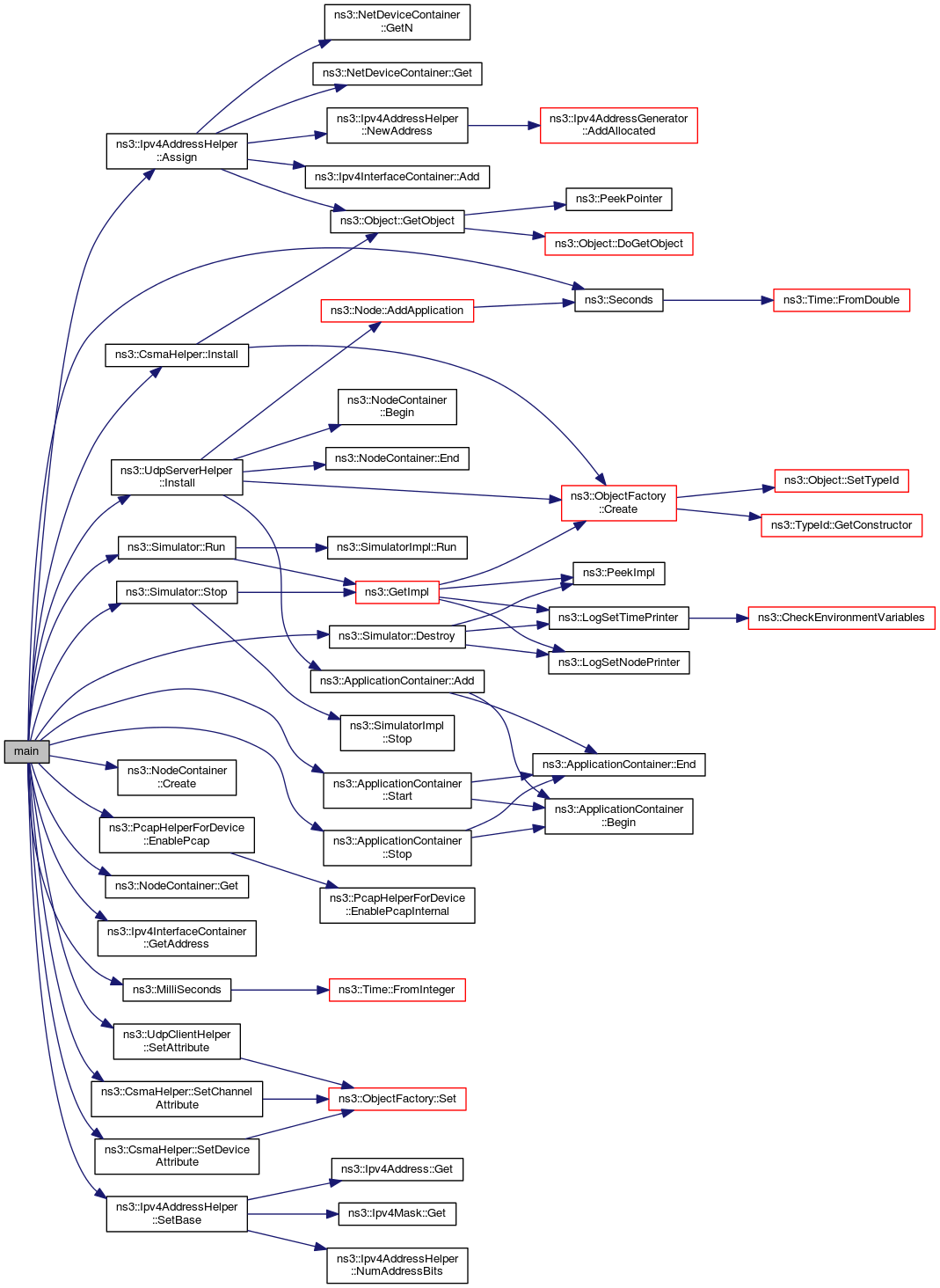
References ns3::Ipv4AddressHelper::Assign(), ns3::NodeContainer::Create(), ns3::Simulator::Destroy(), ns3::PcapHelperForDevice::EnablePcap(), ns3::NodeContainer::Get(), ns3::Ipv4InterfaceContainer::GetAddress(), ns3::UdpServerHelper::Install(), ns3::CsmaHelper::Install(), ns3::MilliSeconds(), NS_FATAL_ERROR, NS_LOG_INFO, port, ns3::Simulator::Run(), ns3::Seconds(), ns3::UdpClientHelper::SetAttribute(), ns3::Ipv4AddressHelper::SetBase(), ns3::CsmaHelper::SetChannelAttribute(), ns3::CsmaHelper::SetDeviceAttribute(), ns3::ApplicationContainer::Start(), ns3::Simulator::Stop(), and ns3::ApplicationContainer::Stop().
Here is the call graph for this function:| NS_LOG_COMPONENT_DEFINE | ( | "NsclickRouting" | ) |