#include "ns3/core-module.h"#include "ns3/network-module.h"#include "ns3/csma-module.h"#include "ns3/internet-module.h"#include "ns3/applications-module.h"#include "ns3/click-internet-stack-helper.h"#include "ns3/log.h"
Include dependency graph for nsclick-simple-lan.cc:Go to the source code of this file.
Functions | |
| int | main (int argc, char *argv[]) |
| void | ReceivePacket (Ptr< Socket > socket) |
| int main | ( | int | argc, |
| char * | argv[] | ||
| ) |
Definition at line 43 of file nsclick-simple-lan.cc.
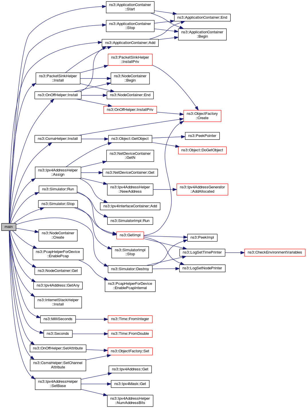
References ns3::ApplicationContainer::Add(), ns3::Ipv4AddressHelper::Assign(), ns3::NodeContainer::Create(), ns3::Simulator::Destroy(), ns3::PcapHelperForDevice::EnablePcap(), ns3::NodeContainer::Get(), ns3::Ipv4Address::GetAny(), ns3::PacketSinkHelper::Install(), ns3::OnOffHelper::Install(), ns3::CsmaHelper::Install(), ns3::InternetStackHelper::Install(), ns3::MilliSeconds(), NS_FATAL_ERROR, ns3::Simulator::Run(), ns3::Seconds(), ns3::OnOffHelper::SetAttribute(), ns3::Ipv4AddressHelper::SetBase(), ns3::CsmaHelper::SetChannelAttribute(), ns3::ApplicationContainer::Start(), ns3::Simulator::Stop(), and ns3::ApplicationContainer::Stop().
Here is the call graph for this function:Definition at line 38 of file nsclick-simple-lan.cc.
References NS_LOG_UNCOND.