A Discrete-Event Network Simulator
API
 All Classes Namespaces Files Functions Variables Typedefs Enumerations Enumerator Properties Friends Macros Groups Pages
print-introspected-doxygen.cc File Reference
#include <iostream>
#include <algorithm>
#include <map>
#include "ns3/object.h"
#include "ns3/pointer.h"
#include "ns3/object-vector.h"
#include "ns3/config.h"
#include "ns3/log.h"
#include "ns3/global-value.h"
#include "ns3/string.h"
#include "ns3/node-container.h"
#include "ns3/csma-channel.h"
+ Include dependency graph for print-introspected-doxygen.cc:

Go to the source code of this file.

Classes

class  StaticInformation
 

Namespaces

 anonymous_namespace{print-introspected-doxygen.cc}
 

Functions

int main (int argc, char *argv[])
 
 NS_LOG_COMPONENT_DEFINE ("PrintIntrospectedDoxygen")
 
void PrintAttributes (TypeId tid, std::ostream &os)
 
void PrintHelp (const char *program_name)
 
void PrintTraceSources (TypeId tid, std::ostream &os)
 

Variables

std::string anonymous_namespace{print-introspected-doxygen.cc}::anchor
 hyperlink anchor More...
 
std::string anonymous_namespace{print-introspected-doxygen.cc}::boldStart
 start of bold span More...
 
std::string anonymous_namespace{print-introspected-doxygen.cc}::boldStop
 end of bold span More...
 
std::string anonymous_namespace{print-introspected-doxygen.cc}::breakBoth
 linebreak More...
 
std::string anonymous_namespace{print-introspected-doxygen.cc}::breakHtmlOnly
 linebreak for html output only More...
 
std::string anonymous_namespace{print-introspected-doxygen.cc}::breakTextOnly
 linebreak for text output only More...
 
std::string anonymous_namespace{print-introspected-doxygen.cc}::brief
 brief tag More...
 
std::string anonymous_namespace{print-introspected-doxygen.cc}::commentStart
 start of code comment More...
 
std::string anonymous_namespace{print-introspected-doxygen.cc}::commentStop
 end of code comment More...
 
std::string anonymous_namespace{print-introspected-doxygen.cc}::defgroupAttributeListStart
 start of AttributeList group More...
 
std::string anonymous_namespace{print-introspected-doxygen.cc}::defgroupAttributeListStop
 end of AttributeList group More...
 
std::string anonymous_namespace{print-introspected-doxygen.cc}::defgroupGlobalValueListStart
 start of GlobalValueList group More...
 
std::string anonymous_namespace{print-introspected-doxygen.cc}::defgroupGlobalValueListStop
 end of GlobalValueList group More...
 
std::string anonymous_namespace{print-introspected-doxygen.cc}::defgroupTraceSourceListStart
 start of TraceSourceList group More...
 
std::string anonymous_namespace{print-introspected-doxygen.cc}::defgroupTraceSourceListStop
 end of TraceSourceList group More...
 
std::string anonymous_namespace{print-introspected-doxygen.cc}::flagSpanStart
 start of Attribute flag value More...
 
std::string anonymous_namespace{print-introspected-doxygen.cc}::flagSpanStop
 end of Attribute flag value More...
 
std::string anonymous_namespace{print-introspected-doxygen.cc}::functionStart
 start of a class/function More...
 
std::string anonymous_namespace{print-introspected-doxygen.cc}::functionStop
 end of a class/function More...
 
std::string anonymous_namespace{print-introspected-doxygen.cc}::headingStart
 start of section heading (h3) More...
 
std::string anonymous_namespace{print-introspected-doxygen.cc}::headingStop
 end of section heading (h3) More...
 
std::string anonymous_namespace{print-introspected-doxygen.cc}::indentHtmlOnly
 small indent More...
 
std::string anonymous_namespace{print-introspected-doxygen.cc}::ingroupConstructs
 add to constructs group More...
 
std::string anonymous_namespace{print-introspected-doxygen.cc}::listLineStart
 start unordered list item More...
 
std::string anonymous_namespace{print-introspected-doxygen.cc}::listLineStop
 end unordered list item More...
 
std::string anonymous_namespace{print-introspected-doxygen.cc}::listStart
 start unordered list More...
 
std::string anonymous_namespace{print-introspected-doxygen.cc}::listStop
 end unordered list More...
 
std::string anonymous_namespace{print-introspected-doxygen.cc}::reference
 reference tag More...
 
std::string anonymous_namespace{print-introspected-doxygen.cc}::temporaryCharacter
 "%" placeholder More...
 

Function Documentation

int main ( int  argc,
char *  argv[] 
)

Definition at line 390 of file print-introspected-doxygen.cc.

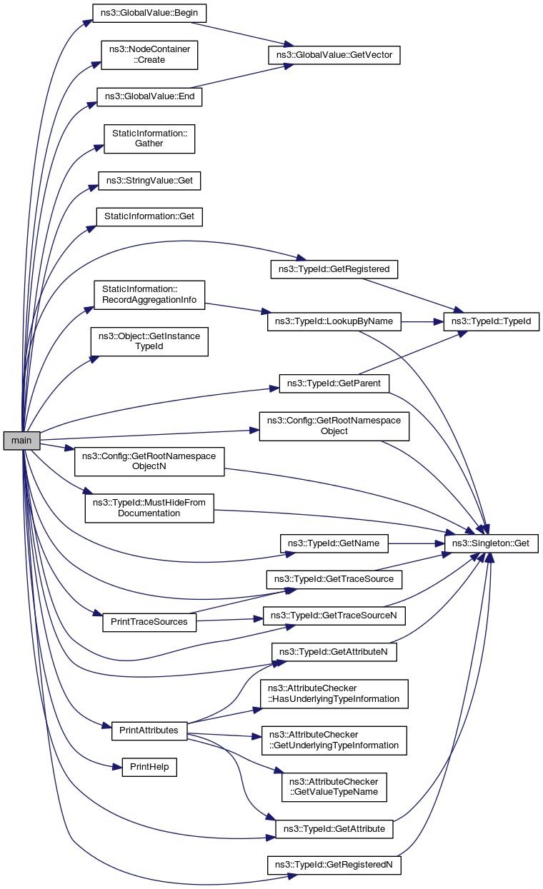
References anonymous_namespace{print-introspected-doxygen.cc}::anchor, ns3::GlobalValue::Begin(), anonymous_namespace{print-introspected-doxygen.cc}::boldStart, anonymous_namespace{print-introspected-doxygen.cc}::boldStop, anonymous_namespace{print-introspected-doxygen.cc}::breakBoth, anonymous_namespace{print-introspected-doxygen.cc}::breakHtmlOnly, anonymous_namespace{print-introspected-doxygen.cc}::breakTextOnly, anonymous_namespace{print-introspected-doxygen.cc}::brief, anonymous_namespace{print-introspected-doxygen.cc}::commentStart, anonymous_namespace{print-introspected-doxygen.cc}::commentStop, ns3::NodeContainer::Create(), anonymous_namespace{print-introspected-doxygen.cc}::defgroupAttributeListStart, anonymous_namespace{print-introspected-doxygen.cc}::defgroupAttributeListStop, anonymous_namespace{print-introspected-doxygen.cc}::defgroupGlobalValueListStart, anonymous_namespace{print-introspected-doxygen.cc}::defgroupGlobalValueListStop, anonymous_namespace{print-introspected-doxygen.cc}::defgroupTraceSourceListStart, anonymous_namespace{print-introspected-doxygen.cc}::defgroupTraceSourceListStop, ns3::GlobalValue::End(), anonymous_namespace{print-introspected-doxygen.cc}::flagSpanStart, anonymous_namespace{print-introspected-doxygen.cc}::flagSpanStop, anonymous_namespace{print-introspected-doxygen.cc}::functionStart, anonymous_namespace{print-introspected-doxygen.cc}::functionStop, StaticInformation::Gather(), ns3::StringValue::Get(), StaticInformation::Get(), ns3::TypeId::GetAttribute(), ns3::TypeId::GetAttributeN(), ns3::Object::GetInstanceTypeId(), ns3::TypeId::GetName(), ns3::TypeId::GetParent(), ns3::TypeId::GetRegistered(), ns3::TypeId::GetRegisteredN(), ns3::Config::GetRootNamespaceObject(), ns3::Config::GetRootNamespaceObjectN(), ns3::TypeId::GetTraceSource(), ns3::TypeId::GetTraceSourceN(), anonymous_namespace{print-introspected-doxygen.cc}::headingStart, anonymous_namespace{print-introspected-doxygen.cc}::headingStop, ns3::TypeId::AttributeInformation::help, ns3::TypeId::TraceSourceInformation::help, anonymous_namespace{print-introspected-doxygen.cc}::indentHtmlOnly, anonymous_namespace{print-introspected-doxygen.cc}::ingroupConstructs, anonymous_namespace{print-introspected-doxygen.cc}::listLineStart, anonymous_namespace{print-introspected-doxygen.cc}::listLineStop, anonymous_namespace{print-introspected-doxygen.cc}::listStart, anonymous_namespace{print-introspected-doxygen.cc}::listStop, ns3::TypeId::MustHideFromDocumentation(), ns3::TypeId::AttributeInformation::name, ns3::TypeId::TraceSourceInformation::name, PrintAttributes(), PrintHelp(), PrintTraceSources(), StaticInformation::RecordAggregationInfo(), anonymous_namespace{print-introspected-doxygen.cc}::reference, and anonymous_namespace{print-introspected-doxygen.cc}::temporaryCharacter.

+ Here is the call graph for this function:

NS_LOG_COMPONENT_DEFINE ( "PrintIntrospectedDoxygen"  )
void PrintHelp ( const char *  program_name)

Definition at line 381 of file print-introspected-doxygen.cc.

Referenced by main().

+ Here is the caller graph for this function: