A Discrete-Event Network Simulator
API
 All Classes Namespaces Files Functions Variables Typedefs Enumerations Enumerator Properties Friends Macros Groups Pages
sample-random-variable-stream.cc File Reference
#include "ns3/simulator.h"
#include "ns3/nstime.h"
#include "ns3/command-line.h"
#include "ns3/random-variable-stream.h"
#include <iostream>
+ Include dependency graph for sample-random-variable-stream.cc:

Go to the source code of this file.

Functions

int main (int argc, char *argv[])
 

Function Documentation

int main ( int  argc,
char *  argv[] 
)

Definition at line 53 of file sample-random-variable-stream.cc.

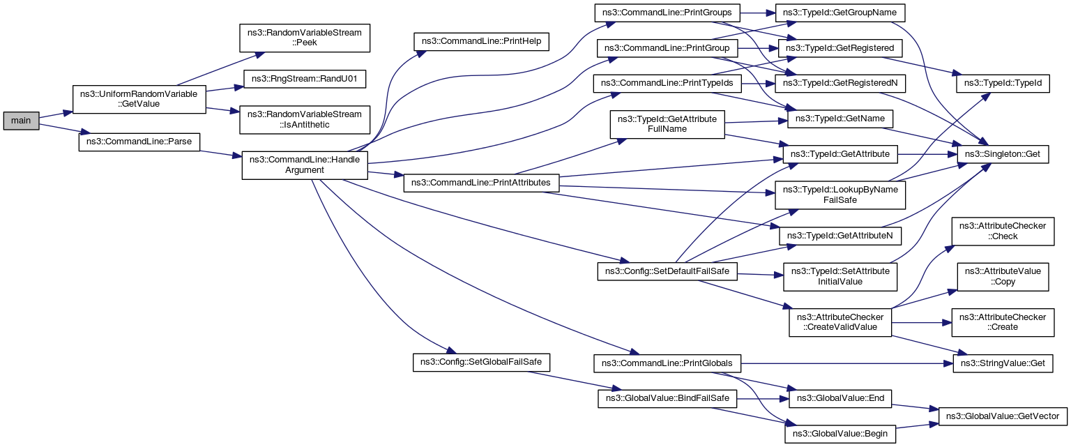
References ns3::UniformRandomVariable::GetValue(), and ns3::CommandLine::Parse().

+ Here is the call graph for this function: