#include <iostream>
#include <fstream>
#include "ns3/core-module.h"
#include "ns3/network-module.h"
#include "ns3/wifi-module.h"
#include "ns3/csma-module.h"
#include "ns3/internet-module.h"
#include "ns3/ipv4-global-routing-helper.h"
#include "ns3/tap-bridge-module.h"
Go to the source code of this file.
Functions | |
int | main (int argc, char *argv[]) |
NS_LOG_COMPONENT_DEFINE ("TapCsmaExample") | |
int main | ( | int | argc, |
char * | argv[] | ||
) |
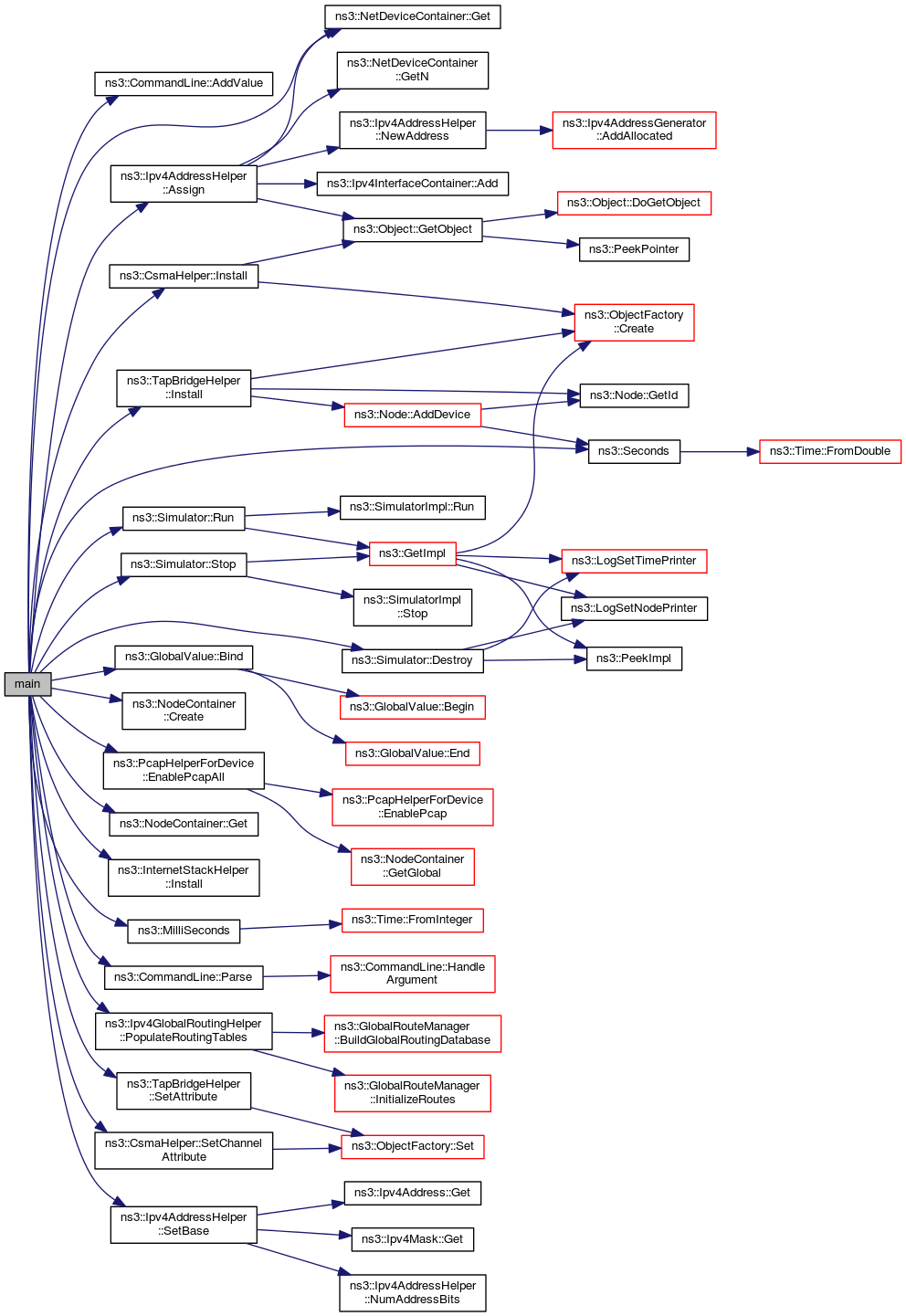
Definition at line 73 of file tap-csma.cc.
References ns3::CommandLine::AddValue(), ns3::Ipv4AddressHelper::Assign(), ns3::GlobalValue::Bind(), ns3::NodeContainer::Create(), ns3::Simulator::Destroy(), ns3::PcapHelperForDevice::EnablePcapAll(), ns3::NetDeviceContainer::Get(), ns3::NodeContainer::Get(), ns3::TapBridgeHelper::Install(), ns3::CsmaHelper::Install(), ns3::InternetStackHelper::Install(), ns3::MilliSeconds(), ns3::CommandLine::Parse(), ns3::Ipv4GlobalRoutingHelper::PopulateRoutingTables(), ns3::Simulator::Run(), ns3::Seconds(), ns3::TapBridgeHelper::SetAttribute(), ns3::Ipv4AddressHelper::SetBase(), ns3::CsmaHelper::SetChannelAttribute(), and ns3::Simulator::Stop().
NS_LOG_COMPONENT_DEFINE | ( | "TapCsmaExample" | ) |