#include "ns3/wifi-net-device.h"#include "ns3/yans-wifi-channel.h"#include "ns3/yans-wifi-phy.h"#include "ns3/propagation-loss-model.h"#include "ns3/propagation-delay-model.h"#include "ns3/error-rate-model.h"#include "ns3/yans-error-rate-model.h"#include "ns3/ptr.h"#include "ns3/mobility-model.h"#include "ns3/constant-position-mobility-model.h"#include "ns3/vector.h"#include "ns3/packet.h"#include "ns3/simulator.h"#include "ns3/nstime.h"#include "ns3/command-line.h"#include "ns3/flow-id-tag.h"
Include dependency graph for wifi-phy-test.cc:Go to the source code of this file.
Classes | |
| class | CollisionExperiment |
| struct | CollisionExperiment::Input |
| struct | PsrExperiment::Input |
| struct | CollisionExperiment::Output |
| struct | PsrExperiment::Output |
| class | PsrExperiment |
Functions | |
| double | CalcPsr (struct PsrExperiment::Output output, struct PsrExperiment::Input input) |
| int | main (int argc, char *argv[]) |
| static void | PrintPsr (int argc, char *argv[]) |
| static void | PrintPsrVsCollisionInterval (int argc, char *argv[]) |
| static void | PrintPsrVsDistance (int argc, char *argv[]) |
| static void | PrintSizeVsRange (int argc, char *argv[]) |
| double CalcPsr | ( | struct PsrExperiment::Output | output, |
| struct PsrExperiment::Input | input | ||
| ) |
Definition at line 297 of file wifi-phy-test.cc.
References PsrExperiment::Input::nPackets, and PsrExperiment::Output::received.
Referenced by PrintPsrVsDistance(), and PrintSizeVsRange().
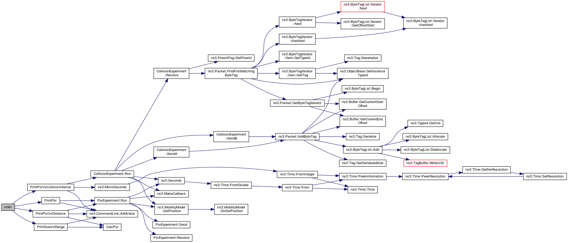
Here is the caller graph for this function:| int main | ( | int | argc, |
| char * | argv[] | ||
| ) |
Definition at line 423 of file wifi-phy-test.cc.
References PrintPsr(), PrintPsrVsCollisionInterval(), PrintPsrVsDistance(), and PrintSizeVsRange().
Here is the call graph for this function:
|
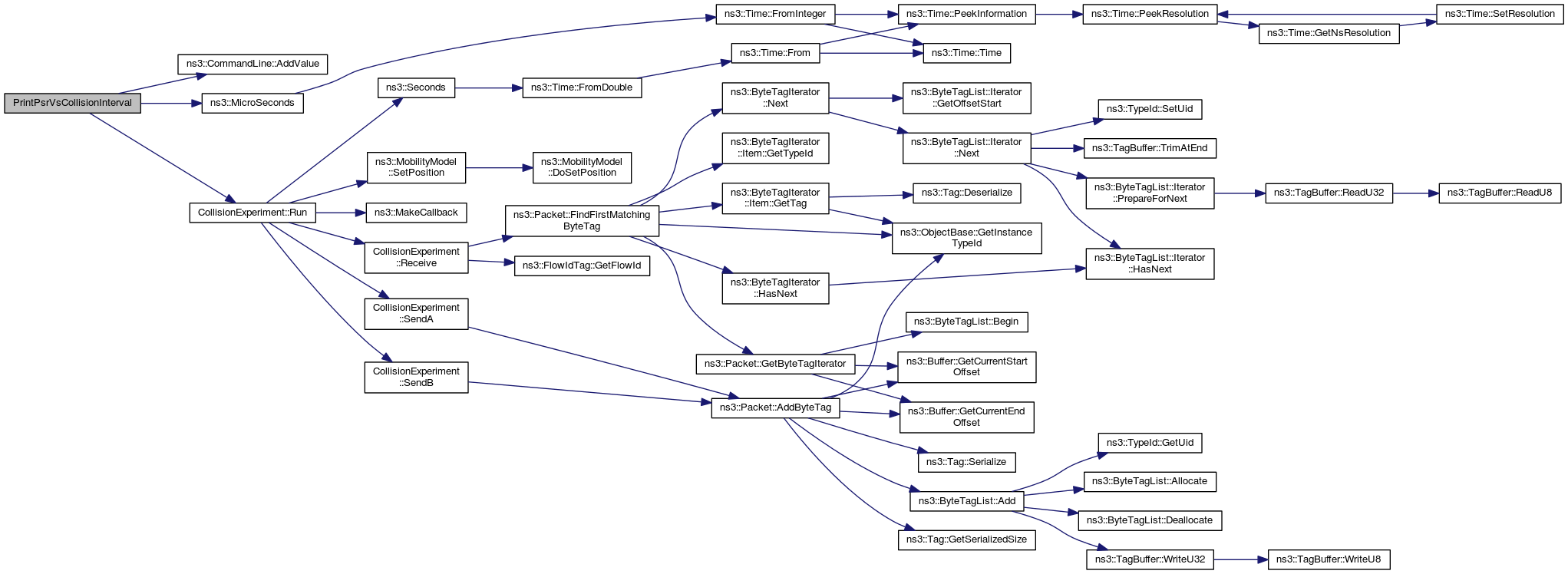
static |
Definition at line 275 of file wifi-phy-test.cc.
References ns3::CommandLine::AddValue(), PsrExperiment::Input::distance, PsrExperiment::Input::nPackets, PsrExperiment::Input::packetSize, PsrExperiment::Output::received, PsrExperiment::Run(), PsrExperiment::Input::txMode, and PsrExperiment::Input::txPowerLevel.
Referenced by main().
Here is the call graph for this function:
Here is the caller graph for this function:
|
static |
Definition at line 391 of file wifi-phy-test.cc.
References ns3::CommandLine::AddValue(), CollisionExperiment::Input::interval, ns3::MicroSeconds(), CollisionExperiment::Input::nPackets, CollisionExperiment::Output::receivedA, CollisionExperiment::Output::receivedB, CollisionExperiment::Run(), CollisionExperiment::Input::xA, and CollisionExperiment::Input::xB.
Referenced by main().
Here is the call graph for this function:
Here is the caller graph for this function:
|
static |
Definition at line 304 of file wifi-phy-test.cc.
References ns3::CommandLine::AddValue(), CalcPsr(), PsrExperiment::Input::distance, PsrExperiment::Input::nPackets, PsrExperiment::Input::packetSize, PsrExperiment::Run(), PsrExperiment::Input::txMode, and PsrExperiment::Input::txPowerLevel.
Referenced by main().
Here is the call graph for this function:
Here is the caller graph for this function:
|
static |
Definition at line 355 of file wifi-phy-test.cc.
References ns3::CommandLine::AddValue(), CalcPsr(), PsrExperiment::Input::distance, PsrExperiment::Input::nPackets, PsrExperiment::Input::packetSize, PsrExperiment::Input::txMode, and PsrExperiment::Input::txPowerLevel.
Referenced by main().
Here is the call graph for this function:
Here is the caller graph for this function: